Geo-Server

지리공간 데이터

Geo Server
지리공간 데이터

Geo Server 란?

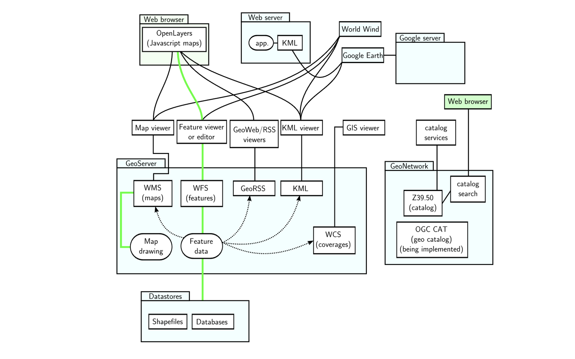
  • GeoServer는 지리공간 데이터를 공유하고 편집할 수 있는 Java로 개발된 오픈 소스 GIS 소프트웨어 서버입니다. 상호운용성을 전제로 개발되었기 때문에, 개방형 표준을 사용하여 다양한 공간 데이터 소스를 서비스할 수 있게 합니다.


주요기능
  • Web Map Service(WMS)
  • Web Feature Service(WFS)
  • WFS transactional profile (WFS-T)
  • Web Coverage Service(WCS)
  • Web Processing Service(WPS)
  • Web Map Tile Service(WMTS)
  • Tile Map Service(TMS)



한국토지평가원 (주)

본사 : 제주시 연삼로 416, 1층 (이도이동,삼화이엔빌딩)

지사 : 서울시 강남구 테헤란로 129(7층, 강남N타워)714-715

연구소 : 제주시 첨단로 330 세미양빌딩 A동 CH-101(영평동)

대표 이은정

사업자등록번호 515-86-01308

국토교통부 우수부동산 서비스 인증-제 정보제공-3호

통신판매신고 제2020-제주이도2-0012호
T. 064-784-1237

E-Mail ↖︎

@2024 Korea Land Value. All rights reserved.


한국토지평가원 주식회사

본사 : 제주특별자치도 제주시 연삼로 416 1층(이도이동,삼화이엔빌딩)

지사 : 서울시 강남구 테헤란로 129(7층, 강남N타워) 

연구소 : 제주시 첨단로 330 세미양빌딩 A동 Ch 101(영평동)

대표 이은정

사업자등록번호 525-86-01308

국토교통부 우수부동산 서비스 인증 -제 정보제공-3호

통신판매신고 제2020-제주이도2-0012호

Tel. 064-784-1237

Youtube↖︎

Instagram↖︎

Facebook↖︎

E-mail↖︎

@2024 Korea Land Value. All rights reserved.

카카오톡 채널 채팅하기 버튼